Case Study - DHDG - Technical Illustrations and Heating Schematics
Domestic Heating Design Guide
For this series of illustration I had been contacted by the Domestic Building Services Panel (DBSP) of the Chartered Institute of Building Service Engineers (CIBSE) to restyle the images used in their new revision of the Domestic Heating Design Guide (DHDG) which was due to be launched early 2021. The existing DHDG used basic black and white line drawings to illustrate the heating circuits and the DBSP felt the new guide would benefit from colour, to bring more clarity and meaning to the illustrations.

Line style of the original Guides schematic drawings
There were some constraints on developing the proposed style as it needed to match where possible the Society of Digital Engineering document “Standard Symbols - Heating and Cooling Schematics” and "Standard Symbols – Systems" which listed CIBSE's choice of symbols and colour codes for CAD drawings. It was found the standard colour codes for heating flow and return didn't give sufficient clarity to use in a reference manual as the flow and return colours were fairly similar shades of red / orange. After offering a number of options, it was decided by the DBSP to go with a more defined Red / Blue flow and return.

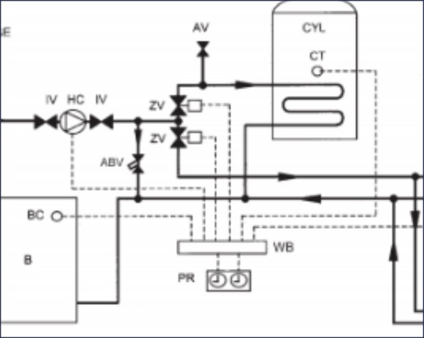
Accepted style for the new schematic drawings
Creating the Schematic Illustrations
To create the many illustrations I chose to use a combination of the open source graphics programs Blender and Gimp as this gave the flexibility to create image blocks and use blenders powerful snap and transform system to efficiently refine the schematic layouts without having to repeatedly re-draw elements. The output generated a series of 2D images using an orthographic camera viewing top down onto the layout, with multiple view layers containing different elements of the drawing, including Freestyle line renders. Each view layer was imported into Gimp as a seperate adjustment layer and composited together to form the final image. Component numbering and the illustration Key was later added in Gimp.

Blender 3D Blocks to create 2D Image and Line Renders

Some of the separate 2D View Layer Renders used in the
"Accepted style for the new schematic drawings" Illustration above
The single schematic layout part shown in "Accepted style for the new schematic drawings" above contained a total of 48 layers enabling very fine control over the final image. For the guide I created around 20 complex schematic illustrations, a number of both 2D and 3D component illustrations, several floor plans, building sections and a range of wall construction drawings. In total 100 illustrations were provided for the guide.
As an engineer with over 25 years experience in the construction and heating industries, I was able to return the high resolution images to the DBSP on time and without the need for guidance on the technical correctness of the illustrations, that an illustrator without engineering and heating system experienced would have required.
3D Cutaway House with Heating System
Though not used in the Guide, I also offered the use of a 3D Cutaway image of a house, showing the heating circuit. The house had been constructed for a future webpage on 3D schematic drawings and will be included in this website at a future date. However the DBSP felt it would be too complex for the front cover image and chose to retain a similar style to older versions of the guide.

3D cutaway layout of a complex Heating Ststem
The Domestic Heating Gesign Guide can be purchased from the CIBSE website
Details of the Domestic Building Services Panel can be found on the DBSP website



